Как я пристрастилась к экспериментам
Когда Марк Андрисен ввел термин «соответствие продукта рынку» в 2007 году[46], он сказал: «На хорошем рынке – рынке с множеством потенциальных покупателей – сам рынок вытягивает продукт из стартапа». Это утверждение сочетается с методологией customer development Стива Бланка, в которой он утверждает, что создатели продуктов должны сначала понять проблемы своих клиентов, а затем адаптировать свое решение под их потребности. В UX-стратегии с этой целью проводятся эксперименты.
Но сначала необходимо точно определить, что следует понимать под этим словом. Эксперимент представляет собой проверку гипотезы. Он должен подтвердить или опровергнуть гипотезу на основании объективно измеримых результатов. После эксперимента вы должны быть в состоянии оценить результаты и принять или отклонить исходную гипотезу.
Эксперименты бывают крайне разнообразными, и они могут проводиться в лаборатории или «на местах». Они могут быть контролируемыми (с контрольной группой для сравнения) или естественными (без контрольных групп). Впрочем, независимо от типа эксперимента его суть сводится к проверке переменной для принятия решения об истинности гипотезы. Переменной может быть любой показатель, фактор или условие, которые можно контролировать или изменять. Наблюдая за переменными в экспериментах, вы ищете причинно-следственные связи и проводите эксперимент за ограниченное время, потому что вам нужно измерить и эмпирически сохранить наблюдаемые доказательства того, что происходит при изменении переменной. Да, вот так просто. Или так кажется поначалу.
В начале 2011 года я работала штатным консультантом по UX-стратегии для Cisco Systems. В то же время я искала менее масштабные, но более практические возможности для сотрудничества с местными стартапами в Лос-Анджелесе. В марте я познакомилась с Джаредом Краузе – несдержанным, веселым, красноречивым предпринимателем, выпускником Нью-Йоркского университета. У него были грандиозные планы по созданию полнофункциональной онлайновой платформы, на которой люди могли бы обмениваться любыми товарами и услугами; он уже успел организовать первые частные инвестиции. Конечно, существовали и другие онлайн-платформы для обмена, но ни в одной из них не было продуманного механизма для подбора пользователей на основании общих интересов и геолокации. У других платформ, таких как BarterQuest и Swap.com, были неуклюжие интерфейсы и ассортимент, который можно найти на гаражной распродаже. Джаред хотел создать нечто принципиально новое.
Я начала работу над проектом, хотя в то время работала на полную ставку, проходила через развод, а мой сын пошел в детский сад. Через полгода мы завершили бизнес-требования, разработали стратегические планы развития проекта, проработали информационную архитектуру и примерно на 50 % построили каркасные модели UX. Джаред собрал впечатляющую команду, в которую входил даже специалист по искусственному интеллекту. Наше предложение, по сути, заключалось в том, что это будет «OkCupid для обмена», или, словами Джареда, «сайт знакомств для обмена всяким хламом». Великая идея заключалась в том, что потребители могут создавать списки вещей, которые они могут предложить, и вещей, которые им нужны. Затем служебный алгоритм подбирает подходящих людей.
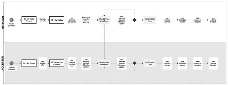
Проект был амбициозным и сложным. Из рис. 7.5 видно, насколько запутанно проходило хотя бы проведение сделки.

Рис. 7.5. Поток операций при проведении сделки на TradeYa
Затем в один день, в начале обсуждения каркасных моделей, Джаред сказал мне, что работу над UX нужно прекратить. Вместо этого мне было предложено взяться за чтение бестселлера «Бережливый стартап». Следующие два дня я слушала аудиоверсию книги, странствуя по тропам Арройо Секо в Пасадене. Концепции, изложенные в книге, открыли мне глаза на две пугающие истины. Во-первых, мой план действий по продукту нуждался в кардинальных изменениях. Это означало, что мне предстояло выкинуть или отложить в сторону результаты нелегкой работы в области UX. Во-вторых, моя практика UX-стратегии и методология проектирования, базирующаяся на традиционной «каскадной» модели разработки программных продуктов, теперь устарела.
Правила полностью изменились:
• Осталась в прошлом работа над фазами UX-стратегии, ориентированными на большой «запуск» версии 1.0. Теперь я должна была планировать предварительные версии (MVP) с небольшими приращениями, выделявшими различные аспекты UX.
• Осталась в прошлом работа в изоляции с последующей передачей документации команде (ключевые участники, разработчики, проектировщики). Теперь я должна была постоянно сотрудничать и обсуждать стратегию с ними, чтобы обеспечить выпуск продукта в максимальном темпе.
• Остались в прошлом надежды на то, что клиентам понравится мой продукт уже после того, как он будет создан. Теперь я должна была настаивать на том, чтобы мои клиенты разрешали мне проводить эксперименты для проверки UX и предлагаемой ценности.
Изменение рабочего процесса на середине проекта создавало изрядные проблемы. Вдобавок у нас заканчивались деньги, поэтому Джаред должен был привлечь очередную часть финансирования. Инвесторы хотели видеть надежное обоснование потенциального успеха нашего продукта. Джареду постоянно задавали главный вопрос: «Почему кто-то станет ждать подходящего варианта обмена для своего старого ноутбука, если он может просто продать его на Craig’s List и потратить деньги на то, что ему нужно?» Мы с Джаредом должны были немедленно заняться экспериментами с MVP, чтобы показать, что наше видение было не таким уж утопическим.
Проблема заключалась в том, чтобы выделить срез UX, который действительно проверял бы сущность предлагаемой ценности. Также нам требовалось нечто технически приемлемое, что разработчики могли построить менее чем за месяц. Джаред был убежден в том, что его собственные выдающиеся маркетинговые способности приведут достаточно людей на сайт. Тем не менее мы должны были подготовить для них место, которое было бы интуитивно понятным и не напоминало пустой торговый центр.
Так как мы не хотели ждать целый месяц, чтобы узнать, приведет ли подбор вариантов к успешной сделке в реальном мире (что выходило за рамки нашей онлайновой транзакционной воронки), MVP-версия также должна была немедленно выдавать результаты для любого успешного обмена. Эксперимент должен был многому научить нас. Самое важное, что нужно было узнать, – становится ли обмен более вероятным, если человек, который хочет что-то обменять, был открыт для разнообразных сопоставимых предложений вместо одного конкретного предмета. Джаред интуитивно догадывался, что если мы выделим всего одну сделку в день и предложим в ней что-то в высшей степени желанное для наших гипотетических потребительских сегментов, это повысит вероятность успешной (то есть фактически реализованной) сделки.
Труднее всего было определить, как должен работать эксперимент без внутренней технической разработки. Для этого нам пришлось сосредоточиться на ключевых аспектах взаимодействия, предоставлявших наибольшую инновационность. Для TradeYa это была возможность получить что-то нужное бесплатно. Нужно было, чтобы люди решились вступить в обмен с незнакомыми людьми. Чтобы все обмены проходили без запинки, Джаред намеревался упростить их своим участием. Для этого он мог помочь сторонам наладить электронную переписку или организовать встречу с собой в качестве посредника. Целые выходные мы с Джаредом просидели за составлением всей необходимой документации UX для разработчиков. Менее чем за месяц родился механизм «Обмена Дня».
На рис. 7.6 показаны карты приложения до и после исходной концепции TradeYa и первого MVP.

Рис. 7.6. Карта сайта TradeYa до и после перехода на «бережливую» методологию
На рис. 7.7 изображены каркасные модели домашней страницы до и после исходной концепции TradeYa и первой MVP-версии.
После беглого взгляда на UX-документацию становится ясно, насколько сократился продукт. Фактически нам пришлось придумать, как сделать возможным простейший обмен в пользовательском интерфейсе, не требуя от разработчиков внутренней реализации (код и база данных).

Рис. 7.7. Домашняя страница TradeYa до и после перехода на «бережливую» методологию
Мы решили, что если Craig’s List прекрасно живет, не требуя от пользователей даже создавать учетные записи, то же самое сгодится и для первой версии TradeYa. В результате я исключила все каркасные области, относящиеся к персонализации и сделкам, – ни профилей пользователей, ни корзины, ни отзывов. Для MVP это просто было не нужно.
Продукт сильно «похудел»: он должен был делать меньше, но делать это хорошо. Это было крайне важно, потому что мы не располагали временем или ресурсами для построения исходной полнофункциональной версии. Также приходилось решать типичную для двухсторонних рынков проблему «курицы и яйца»: если нет пользователей, готовых чем-то обмениваться, кто придет обмениваться с ними? В общем, мы сталкиваемся с извечным вопросом: кто появился сначала – тот, кто предлагает товар для обмена, или тот, кто хочет его взять?
Здесь Джаред сделал эксперимент еще более серьезным. Он настаивал, чтобы все участники команды (инвесторы, разработчики, проектировщики – все мы) протестировали новый сервис, предлагая к обмену товары или услуги, пока каждый не совершит успешный обмен. У меня не было лишнего дивана или компьютера, которые я хотела бы на что-нибудь поменять, поэтому пришлось менять свои навыки в области UX (рис. 7.8). В своем «Обмене Дня» я предложила двухчасовую консультацию UX по Skype в обмен на: 1) предложения принимаются или 2) конкретную работу по преобразованию моих старых Flash-анимаций в видеоролики для YouTube.

Рис. 7.8. Мой обмен на TradeYa
Это было необычно, но интересно. Более того, это было очень похоже на исходную предлагаемую ценность – «сайт знакомств для обмена всяким хламом». Через 24 часа я приняла предложения от Эдварда, консультанта по цифровым технологиям из Портленда. В этот момент я всецело приняла идею. Я на собственном опыте убедилась, что по предлагаемой ценности и UX новый сервис отличался от eBay; скорее он был ближе к OkCupid. Обмен прошел успешно. Эдвард разместил мои ролики на YouTube, а я научила его, как приступить к работе в области UX в Портленде, и даже устроила ему собеседование. Процесс работы казался немного волшебным. Наша сделка стоила дороже, чем бумажные деньги, потому что мы успешно обменялись своими навыками и ни одному из нас не пришлось заполнять налоговую декларацию. Текущим и потенциальным инвесторам понравилось то, что они увидели; проект привлек новое финансирование, а мы могли продолжить эксперименты и изучение.
Как показывает этот пример, существуют самые разные эксперименты для определения ценности продукта и его рыночного потенциала – в том числе и такие, для которых вам не придется написать ни единой строки кода. Два популярных метода:
Кампании в Интернете. Джаред был уверен в своей способности привлечь людей на новую площадку через маркетинг, а это означало, что ему придется рекламировать TradeYa. Основной целью любой рекламы, MVP-консьержа, пояснительного видеоролика или кампании Kickstarter является оценка готовности потенциальных клиентов к действиям. Они должны отреагировать своим пробным первым щелчком. Положительный ответ (например, щелчок) может использоваться для отслеживания конкретных действий при помощи специальных измерений, называемых метриками.
При помощи метрик можно узнать следующую информацию:
• Сколько людей пришли на страницу с видеороликом YouTube?
• Сколько из них просмотрели весь видеоролик?
• Какой трафик пришел со страницы с видеороликом на сайт продукта?
• Сколько людей отправили свой адрес электронной почты для получения дополнительной информации?
• Сколько людей прошли всю воронку продаж и оформили ежемесячную подписку?
По-настоящему успешная конверсия вызовет у людей интерес к продукту, и со временем они станут вашими клиентами. Метрики могут предоставить всю необходимую информацию, от показателя CTR до уровня удовлетворенности пользователя. (Эта тема более подробно рассматривается в главе 9.)
Однако кампания в Интернете также может использоваться для донесения предлагаемой ценности MVP до пользователей и проверки того, поддержат ли они концепцию. Обычно это короткометражный видеоролик или анимация, объясняющая преимущество продукта. Они могут размещаться на веб-страницах, YouTube или краудфандинговых платформах вроде Kickstarter или Indiegogo; их цель – привлечь инвесторов, проверить привлекательность продукта, привлечь средства и пользователей. Успешная поддержка обозначается потенциальными клиентами, оставляющими свой адрес электронной почты или другую личную информацию.
Один из самых известных случаев такого рода произошел в 2008 году, когда Дрю Хьюстон выпустил трехминутный деморолик продукта, над которым он работал; этот продукт назывался Dropbox. Ролик демонстрировал модель предполагаемой ценности продукта: его функциональность, простоту использования и преимущества. Видео стало вирусным и почти за один день принесло Хьюстону более 75 000 подписок от первых последователей, страстно желающих получить еще несозданный продукт. Классический пример успешной демонстрации того, что ваш продукт востребован! Эта реклама, или «MVP-консьерж» (термин предложен Эриком Райсом в книге Lean Startup), подтолкнула многие стартапы к неистовым экспериментам с продающими видео. (См. Mint, Crazy Egg, Dollar Shave Club, Groupon и даже Airbnb.) На рис. 7.9 показано продающее видео, созданное Джаредом для TradeYa.

Рис. 7.9. Продающее видео Джареда с изложением предлагаемой ценности TradeYa (https://www.youtube.com/watch?v=ENBGdrhAJN4)
MVP-консьерж. «Консьерж» – французское слово, которое означает примерно то же, что и «привратник». Задача консьержа в отеле или жилом здании – проследить за тем, чтобы у его клиентов (гостей, жильцов и т. д.) было как можно меньше проблем с того момента, когда человек входит в здание (начинает пользоваться услугой или продуктом). Говоря о MVP-консьержах, я имею в виду попытку смоделировать аспект взаимодействия пользователя без предназначенного для этого интерфейса и с минимальными проблемами. Вы попросту снижаете риски, связанные с продуктом, моделируя как можно большее количество ключевых аспектов взаимодействия без внутреннего обеспечения их работы, чтобы увидеть, что работает хорошо, а что плохо. Если вы не располагаете временем или ресурсами для построения внутренней реализации, следующий вариант – создание MVP-консьержа.
Именно это и сделал Джаред, пока мы работали над отсечением большей части функциональности. Он обеспечивал сделки между пользователями – по телефону, по электронной почте или лично – без использования внутренней реализации, которая делала бы это автоматически. Есть много других примеров и статей, описывающих современные эксперименты для проверки предлагаемой ценности таких продуктов, как Car’s Direct, Zappos, Food on the Table и даже Airbnb. Я полагаю, что первые последователи просто очарованы технологической инновацией и открыты для стремления опробовать нечто новое, даже если это сопряжено с какой-то хитростью.
Впрочем, в этом нет ничего нового; изобретатели уже очень давно преподносят «суррогаты», а публика охотно на них клюет. В 1769 году изобретатель Вольфганг фон Кемпелен продемонстрировал свой автомат для игры в шахматы императрице Австрии. «Механический турок» десятилетиями разъезжал по Европе, играл в шахматы и побеждал самых разных партнеров, включая таких государственных деятелей, как Наполеон Бонапарт и Бенджамин Франклин[47]. Эдгар Аллан По даже выдвинул теорию о том, что ходы автомата определялись безногим ветераном войны, который помещался в крошечном пространстве внутри ящика. Пользователи не знали, что в машине действительно прятался опытный шахматист, но в гораздо большем потайном отделении, скрытом маскирующими перегородками и зеркалами (рис. 7.10). Пользователи играли с живым человеком, а не с машиной.

Рис. 7.10. Гравюра Джозефа Ракница с изображением «Механического турка» (на условиях лицензии Creative Commons)
Но иллюзия действительно заставляла людей думать. Математики начали размышлять о создании механических компьютеров. Автомат также дал аудитории на заре промышленной революции представление о суперкомпьютерах. Сегодня любой целеустремленный предприниматель может вручную смоделировать сложный цифровой продукт. Платформа Amazon Mechanical Turk[48] позволяет бизнесу передавать микрозадачи на внешний подряд. Платформа предоставляет доступ по требованию к разнообразной и масштабируемой рабочей силе, которая использует возможности человеческого интеллекта для имитации технологической реализации. Происходит то же, что происходило, когда Джаред лично обеспечивал проведение сделок «за кулисами» TradeYa до того, как более полный продукт будет переработан в соответствии с новым видением. Какую бы форму иллюзии вы ни выбрали, при проведении экспериментов с консьержем вы рискуете меньше, чем если построите весь продукт и посмотрите, что из этого выйдет.
Парадигма OZ
История моделирования цифровых продуктов на самом деле восходит к эксперименту 1983 года, проведенному Дж. Ф. Келли в компании IBM. В своей статье An Empirical Methodology for Writing User-Friendly Natural Language Computer Applications[49] он представляет методологию, которую называет «парадигмой OZ».
Келли описывает свой тест как «экспериментальную ситуацию, в которой у участников создается впечатление, что они взаимодействуют с программой, понимающей английский язык так же хорошо, как и люди. Фактически программа (по крайней мере, на ранних стадиях разработки) хромает с частичной реализацией. Экспериментатор, которому отведена роль “волшебника”, тайно перехватывает взаимодействие между участником и программой, поставляя ответы и новые данные по мере необходимости».
Понятно, что образ «волшебника», о котором говорит Келли, позаимствован из книги «Волшебник страны Оз». В этой классической детской книге волшебник убеждает Дороти в том, что он «велик и могуч», при помощи фокусов и бутафории. Его невероятные модели заставили ее поверить, что он – единственный человек, способный решить ее проблему и проблемы ее спутников[50]. Концепция создания моделей новых технологий для проверки инновационных концепций занимает центральное место в ранней проверке. Фактически Дж. Ф. Келли проводит циклы обратной связи «построение – оценка – извлечение информации», представляя свой продукт пользователям, которые раньше даже никогда не работали на компьютере, без построения полного, сложного интерфейса. Он получал надежные данные исследования пользователей, подменяя машину человеком для моделирования искусственного человека ровно настолько, чтобы его система казалась реальной.
Более 800 000 книг и аудиокниг! 📚
Получи 2 месяца Литрес Подписки в подарок и наслаждайся неограниченным чтением
ПОЛУЧИТЬ ПОДАРОК