Глава 57 Графомания

Я чуть не забыл о придворном программисте Нике! В 49-й главе он решил задачу о минимальной сумме пошлин. Тогда же купцы уговорили его взяться за программу для поиска кратчайшего маршрута между двумя странами. Купцы страдали от пошлин и хотели сократить свои расходы на границах. Ник принял заказ и впал в размышления.

На рис. 130 показан вид из космоса на континент, где проживал Ник. Тамошние страны именовались, как вы помните, латинскими буквами.

Рис.130 – Карта континента

Программа, что создал Ник в 38-й главе, превратила эту карту в следующий файл.

A B D F I

B A C I H

C B D

D A C E

E D F

F A E G

G H I F

H G I B

I A B G H

В каждой строке файла представлены соседи одной страны: первый символ – это название самой страны, а последующие – её соседи, перечисленные в произвольном порядке. В любом порядке могут следовать и сами строки, – от этого карта не изменится, согласны? Итак, этот файл содержал данные для поиска кратчайшего маршрута.

Данные были, только решение куда-то ускользало. Вот берег озера, где спрятался Ник. Его рука в который раз царапает на мокром песке одну и ту же картинку (рис. 131).

Рис.131 – Картинка на мокром песке

Здесь вместо разделяющих царства границ, Ник нацарапал соединяющие их дороги. «Вот по этим дорогам поедут купцы, – размышлял он, – но как именно?». Озарение явилось внезапно. «Постой-ка, мне знакома эта картинка! Неужто граф? Я что-то читал о них, надо бы вспомнить!». Оставим ненадолго озаренного Ника, и выясним, что это за штука такая – граф?

Видимое представление графа

Слово «граф» намекает на рисование, графику. Но программисты и математики признают графом не любую картинку. Граф для них – это сеть связанных между собой объектов. Объекты называют вершинами или узлами графа, а связи между ними – ребрами или дугами. В англоязычной литературе используют термины Node – узел, и Link – связь.

Вот знакомая картинка – схема московского метро (Рис. 132), это пример графа. Здесь станции являются узлами графа, а пути между ними – ребрами. Соседние узлы графа называют смежными. Кстати, нырнувший в метро пассажир решает ту же задачу, что и Ник: ищет кратчайший путь между двумя станциями.

Рис.132 – Схема московского метрополитена – это граф

А вот ещё примеры графов: карта автомобильных дорог, дерево родственных связей, электрическая схема. Вы можете придумать свои примеры. Или взять нацарапанный Ником рисунок, где узлами являются страны, а ребрами – дороги, их соединяющие.

Мы рассмотрели внешнее, видимое представлении графа, теперь обратимся к его внутреннему представлению в памяти компьютера.

Внутреннее представление графа

С внутренним представлением графа вы отчасти знакомы. Не удивляйтесь, ведь односвязный список – это тоже граф. Элементы списка – это узлы графа, а связи между элементами – это ребра. И хотя связь между узлами списка однонаправленная, такие графы тоже имеют право на жизнь. Разве нет дорог с односторонним движением?

Рис. 133 – Односвязный список – это разновидность графа

Годится ли такой список для представления графа, нацарапанного Ником? Рисунок на песке очевидно сложнее списка, – в нём много связей между узлами. К тому же связи на схеме Ника двунаправленные, ведь по дорогам можно ехать в обе стороны. Для представления такого графа требуется что-то похитрее списка. Но в этой замысловатой конструкции найдется место и односвязным спискам.

Приступим к постройке нужного нам графа, и начнем с узла. Представим его, как обычно, записью. Что будет полезной нагрузкой узла? Пока достаточно хранить в записи лишь имя страны, то есть один символ. По мере необходимости, мы добавим в запись и другие поля.

Теперь о связях. Очевидно, что их представим указателями. Но сколько их потребуется? Ведь из разных узлов исходит разное количество связей (рис. 131). Я предлагаю поместить в каждом узле список его связей с соседями. Неслабый получается узелок – с собственным списком внутри! Устройство этого списка связей мы обсудим чуть позже.

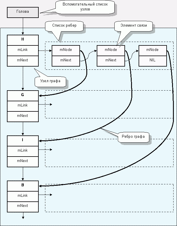
Но и это не все. Поскольку узлы графа погружаются в кучу, нужно средство для доступа к ним. Вы знаете его – это односвязный список. Значит, внутри каждого узла нужен указатель mNext для включения узла в этот вспомогательный список. В итоге наших размышлений проясняется внутреннее представление графа, показанное на рис. 134.

Рис.134 – Организация связей графа на примере узла «H»

Слева видны тонкие стрелки, ведущие сверху вниз — это вспомогательный список, на который нанизаны узлы графа. Порядок следования узлов в этом списке не важен, важно лишь то, что двигаясь от головы списка по ссылкам mNext, можно достать любой узел. Этот список не определяет зримых связей между узлами.

Видимые нам ребра графа формируются списками, что вставлены внутрь каждого узла. Головы этих списков – это поля mLink. Чтобы не загромождать схему, я показал лишь список для узла «H». Элементы списка связей вытянулись на схеме слева направо, они сцеплены полями mNext, – не путайте их с полями mNext в узлах графа. Полезной нагрузкой элементов списка связей будут указатели mNode, ссылающиеся на соседние узлы. Именно эти ссылки, показанные на схеме жирными стрелками, определяют видимую форму графа, то есть его ребра. На рис. 135 показана часть графа, соответствующая схеме рис. 134.

Рис.135 – Часть графа, соответствующая схеме рис. 134

Здесь показаны лишь ребра, идущие от узла «H», но подобные списки содержатся и в других узлах. Например, в списке связей узла «G» есть ссылка на узел «H», поскольку узлы взаимно связаны. Так парами указателей создаётся двусторонняя связь узлов G и H (рис. 136).

Рис.136 – Ребро графа (слева) и внутреннее его представление (справа)

Прежде, чем выразить эту мудреную структуру на Паскале, повторю основные идеи.

• Узлы графа представлены записями.

• Каждая запись узла содержит: 1) «полезные» поля, 2) голову списка ребер и 3) указатель на следующий узел во вспомогательном списке.

• Полезной нагрузкой в списке ребер являются указатели на смежные узлы графа.

Все кажется, запутано, словно паутина (а паутина – это тоже граф!). Однако выраженное на Паскале это описание выглядит не таким уж страшным.

type PNode = ^TNode; { Указатель на запись-узел }

      PLink = ^TLink; { Указатель на список связей }

      TLink = record       { Элемент списка связей }

      mLink : PNode; { указатель на смежный узел }

      mNext : PLink; { указатель на следующую запись в списке }

      end;

      TNode = record       { Узел графа (страна) }

      mName : Char; { Название страны (одна буква) }

      mLinks: PLink; { список связей с соседями (ребра) }

      mNext : PNode; { указатель на следующую запись в списке }

      end;

var List : PNode; { список всех стран континента (узлов графа) }

Здесь определены два типа записей: элемент для списка узлов (TNode) и элемент для списка связей (TLink). Соответственно объявлены и два типа указателей на них. Для доступа к графу нужна всего одна глобальная переменная List – указатель на первый элемент во вспомогательном списке. И это все! Как видите, пока ничего сложного.

Ввод и вывод графа

Мы обрисовали граф в памяти, а это уже полдела. Или ещё полдела. Следующая забота – организовать ввод и вывод графа. Так мы поступали и раньше, изучая множества, массивы и другие сложные типы данных.

Напомню ещё раз кусочек входного файла, с которым мы будем иметь дело.

A B D F I

B A C I H

C B D

Здесь первый символ строки – это имя страны, а последующие – её соседи. Например, в третьей строчке показано, что страна «C» соседствует со странами «B» и «D».

Сначала обсудим алгоритм ввода графа в общих чертах.

Разумеется, что файл будем обрабатывать построчно. Взяв первый символ строки, проверим, нет ли во вспомогательном списке узла с таким именем? Возможно, что узел для этой страны уже создан при обработке предыдущих строк (что будет ясно из следующего абзаца). Если узел ещё не создан, создаем его и вставляем во вспомогательный список (обозначим этот узел буквой P).

Далее просматриваем оставшиеся символы строки. Для каждого из них тоже проверяем наличие готового узла. Если его нет, создаем этот узел (назовем его q), вставляем во вспомогательный список, и устанавливаем связь между узлами P и q. Эта связь будет односторонней: от P к q. Но, поскольку связь для каждой пары узлов устанавливается дважды, то, в конце концов, мы получим двусторонние связи. Например, при обработке второй строки файла будет установлена связь «B» –> «C», а при обработке третьей – связь «B» <– «C».

Теперь всё сказанное изобразим блок-схемой (рис. 137).

Чтобы облегчить себе дальнейший труд, заготовим две функции и процедуру, а именно:

• функцию для поиска узла по его имени;

• функцию для создания нового узла;

• процедуру для установки связи между двумя узлами.

Функцию поиска узла по его имени объявим так:

function GetPtr(aName : char): PNode;

Она ищет во вспомогательном списке узел по заданному в параметре имени. В случае успеха, функция вернет указатель на узел, а иначе – NIL.

Функция MakeNode создает новый узел графа с заданным именем, вставляет его во вспомогательный список узлов и возвращает указатель на этот узел.

function MakeNode(aName : Char): PNode;

И, наконец, процедура установки связей Link добавляет в список связей первого узла элемент связи со вторым узлом.

procedure Link(p1, p2 : PNode);

Все три подпрограммы очень просты, поскольку работают со списками.

Рис.137 – Алгоритм чтения графа

Немногим сложнее будет процедура распечатки графа, она объявлена так:

procedure ExpoData(var F: Text);

Процедура пробегает по вспомогательному списку узлов и спискам связей, распечатывая имена стран и их соседей.

Остальные детали алгоритма пояснены в программе «P_57_1».

{ P_57_1 – Ввод и вывод графа }

type PNode = ^TNode; { Указатель на запись-узел }

      PLink = ^TLink; { Указатель на список связей }

      TLink = record       { Тип список связей }

      mLink : PNode; { указатель на смежный узел }

      mNext : PLink; { указатель на следующую запись в списке }

      end;

      TNode = record       { Тип запись для хранения страны (узла графа) }

      mName : Char; { Название страны (одна буква) }

      mLinks: PLink; { список связей с соседями (смежными узлами) }

      mNext : PNode; { указатель на следующую запись в списке }

      end;

var List : PNode; { список всех стран континента (узлов графа) }

      { Функция поиска страны (узла графа) по имени страны }

function GetPtr(aName : char): PNode;

var p : PNode;

begin

p:= List; { поиск начинается с головы списка }

{ проходим по элементам списка }

while Assigned(p) do begin

if p^.mName= aName

      then break       { нашли! }

      else p:= p^.mNext; { а иначе следующий }

end;

GetPtr:= p;

end;

{ Функция создает новую страну (узел), вставляет в глобальный список List

и возвращает указатель на новый узел }

function MakeNode(aName : Char): PNode;

var p : PNode;

begin

New(p);       { создаем переменную }

p^.mName:= aName; { копируем имя }

p^.mLinks:=nil; { список связей пока пуст }

p^.mNext:= List; { указатель на следующий берем из заголовка }

List:= p;       { заголовок указывает на новый узел }

MakeNode:= p;       { результат выполнения функции }

end;

      { Процедура установки связи узла p1 с узлом p2 }

procedure Link(p1, p2 : PNode);

var p : PLink;

begin

New(p);       { создаем переменную–связь }

p^.mLink:= p2;       { поле mLink должно указывать на p2 }

p^.mNext:= p1^.mLinks; { указатель на следующий берем из заголовка }

p1^.mLinks:= p;       { заголовок указывает на новый узел }

end;

      { Процедура чтения графа из текстового файла }

procedure ReadData(var F: Text);

var C : Char;

p, q : PNode;

begin

Reset(F);

while not Eof(F) do begin

if not Eoln(F) then begin { если строка не пуста }

      Read(F, C);       { читаем имя страны }

      C:=UpCase(C);       { перевод в верхний регистр }

      p:= GetPtr(C);       { а может эта страна уже существует? }

      if not Assigned(p)

      then p:= MakeNode(C); { если нет, – создаем }

      while not Eoln(F) do begin { чтение стран-соседей до конца строки }

      Read(F, C);

      C:= UpCase(C);

      if C in ['A'..'Z'] then begin { если это имя страны, а не пробел }

      q:= GetPtr(C);       { проверяем существование страны }

      if not Assigned(q)       { если не существует, – создаем }

      then q:= MakeNode(C);

      Link(p, q);       { связываем страну p с q }

      end

      end

end;

Readln(F); { переход на следующую строку файла }

end;

Close(F);

end;

      { Процедура распечатки графа }

procedure ExpoData(var F: Text);

var p : PNode;

q : PLink;

begin

Rewrite(F);

p:= List; { начало просмотра списка стран (узлов) }

while Assigned(p) do begin

Write (F, p^.mName);       { название страны }

q:= p^.mLinks;       { начало просмотра списка соседей }

while Assigned(q) do begin

      Write(F, ' ', q^.mLink^.mName); { название соседа }

      q:= q^.mNext;       { следующий сосед }

end;

Writeln(F);       { конец строки }

p:= p^.mNext; { следующая страна }

end;

Close(F);

end;

var F_In, F_Out : Text; { входной и выходной файла }

begin {--- Главная программа ---}

List:= nil;

Assign(F_In, 'P_57_1.in');

ReadData(F_In);       { читаем граф из входного файла }

Assign(F_Out,'P_57_1.out');

ExpoData(F_Out);       { печатаем в выходной файл }

end.

Запустив эту программу, я обнаружил на выходе такой результат:

G I H F

E F D

H I G B

C D B

I H G B A

F G E A

D E C A

B H I C A

A I F D B

Это явно отличается от входных данных, разница налицо, неужели ошибка? Да, порядок следования узлов не совпадает. И порядок перечисления связей в строках тоже. Но нарисованный по этим данным граф оказался копией исходного! Все потому, что порядок перечисления узлов и ребер графа не важен, главное – связи между узлами.

Ознакомившись с графами, мы готовы теперь последовать за придворным программистом Ником. Так айда в следующую главу!

Итоги

• Граф – это структура, состоящая из узлов и соединяющих их ребер.

• В памяти компьютера граф можно представить списком узлов и списками связей.

• Двунаправленные ребра графа представляются парой указателей.

• Порядок перечисления узлов и связей графа не имеет значения, поскольку не влияет на форму графа.

А слабо?

А) Когда-то страны континента (рис. 130) не поддерживали дипломатических связей. Изобразите отвечающий этой эпохе граф, отражая ребрами дипломатические отношения. Кстати, такой граф без ребер называют лесом.

Б) В пору расцвета континента все страны установили между собой дипломатические отношения. Нарисуйте подобающий граф.

В) В период политического кризиса соседние страны перессорились между собой и разорвали дипломатические отношения. Какие ребра графа уцелели? Нарисуйте его.

Г) Пусть названия стран представляются не буквами, а словами. Возьмите карту Европы и создайте входной файл для нескольких соседних стран, например:

Франция Испания Италия Бельгия Швейцария

Италия Франция Швейцария Словения

и так далее, перечисляя страны-соседи и отделяя их одним или несколькими пробелами. Напишите программу для ввода и вывода такого графа. Что придется изменить в структуре узла?

Более 800 000 книг и аудиокниг! 📚

Получи 2 месяца Литрес Подписки в подарок и наслаждайся неограниченным чтением

ПОЛУЧИТЬ ПОДАРОК