Approaches for Enterprise Architecture Implementation
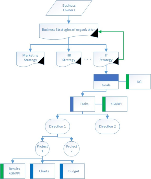
When designing company’s architecture, one should not start with developing a strategic architecture. The “Top-Down” approach (Strategic Architecture Segment Architecture Solution Architecture) is certainly the most widely spread and has many benefits:
• The general development vector of the organization is understandable.
• Less confusion on the segment and solution level.
• General rules and approaches are implemented at the organization level, and then spread to the segments and solution level.
• Common information systems and services are reusable within the company at the segment and decision level.

“Enterprise Strategy”
The main idea is the movement from “Generic-to-specific”, as well as continuous improvement of the IT architecture is based on business requirements. However, other approaches are also available:
“Bottom – Up” (Solution Architecture Segment Architecture Strategic Architecture), i.e. from the solutions of specific architecture design to strategic architecture. The company starts with a solution architecture. Before the project commences, the solution is being worked out and described. Then come higher levels of Enterprise Architecture. This method allows get a quick value from the Enterprise Architecture methods. However, there is a likelihood of dispersal of various architectural solutions without a strategic architecture foundation. It will take time and resources to bring them to a common denominator.
“From the Segment” (Segment Architecture Solution Architecture and Strategic Architecture) will be useful for the companies to solve problems in a particular division, launch a new business, or if the company is not ready for large-scale implementations of Enterprise Architecture and wants to practice more. It will help test ideas in one department or business direction. One needs to choose the company approach depending on the goals and terms of their achievement.
Your company’s information systems are likely to be far from being perfect. However, denying and redoing will be very expensive and take a lot of time. The value of such an initiative is much lower than zero. An experienced architect will fix the problems of integration, information security, infrastructure, and make the system be more valuable for the company. The process will be applied through slow and precise modifications. He will solve specific problems, instead of “doing all the right things.” Replacing the system is a major change for the company requires strong arguments.
The next important question in the implementation of building Enterprise Architecture is whether you should hire consultants or do everything yourself (MAKE or BUY)? There is no clear answer. Everything depends on the specific organization, goals and capabilities. For example, let’s imagine a situation:
We sign a contract with a respectable company “SUPER DUPER CONSULTANTS & Co.” A few months later we receive a set of documents called “The architecture of the BANANAS & Co company”, which contains the right system, many charts, descriptions, and so on. It can be called a “turnkey” solution. It is so tempting, isn’t it? It might be expensive, but prompt, professionally done, facile and flawless.
Using external resources, other people’s experience and knowledge is certainly one of the fastest ways to achieve results. However, there are a few drawbacks:
• The transition plan will be suspiciously similar to the list of product and service provided by this respectable company. Any external contractor within the project will sell other goods and services. This is a common practice and one of the main laws of sales.
• You will have only a set of documents, not an architectural practice. You will have a description, but all the processes, people, and management will be gone as the consultants leave.
• Your people will never have a chance to try, since consultants will do all the job and use a new experience and knowledge with a new customer. Your specialists will be paper architects. They will not have a key skill – the ability to make technical decisions.
In my opinion, building processes in an organization requires strong, competent, and capable managers, who have theoretical and practical skills, are familiar with the company’s culture and interested in transferring experience and knowledge to their colleagues and employees. They must play a major role and be the driving force of the organization.
I would recommend involving external consultants, but I would not give 100 percent of architectural work to outsourcers. The company should own not only the results of projects, but also people, knowledge and experience. Therefore, your staff being supervised by an expert to guide them must perform most of the work. Project implementation must include resources for training employees because the biggest life lesson is that “practice is blind without theory while theory is dead without practice.”
Более 800 000 книг и аудиокниг! 📚
Получи 2 месяца Литрес Подписки в подарок и наслаждайся неограниченным чтением
ПОЛУЧИТЬ ПОДАРОКДанный текст является ознакомительным фрагментом.
Vadim Aldzhanov
Просмотр ограничен
Смотрите доступные для ознакомления главы 👉