Подходы к построению ИТ Стратегии
Подытоживая выше сказанное попробуем применить на практике полученный теоретические знания.
Первый шаг – оцениваем текущее состояние Архитектуры Предприятия (Baseline Architecture). Концентрируем внимание на вопросах бизнеса (Business Architecture) и начинаем с общих высокоуровневых вопросов. На данном этапе желательно провести интервью или просто побеседовать с руководством компании, топ менеджерами. Для данной задачи хорошо бы было участие двух специалистов уровня экспертов. Причем один в области управления, консалтинга или аудита, с хорошими аналитическими способностями и пониманием бизнес составляющей (ИТ Директор, Chief Information Officer CIO), а второй, эксперт в области информационных технологий (ИТ Архитектор, Chief Technology Officer CTO). Их главная задача – слушать. Ключевые вопросы, которые помогут удерживать направление беседы в бизнес сфере, сводятся к определению следующих составляющих:
•Основной вид деятельности организации
•Организационная структура
•Особенности ведения бизнеса
•Миссия и видения организации
•Цели и задачи
•Текущие проблемы организации
•Организация и оценка текущего состояние ИТ по мнению руководства
Следующий шаг – формируем видение Целевой Архитектуры Предприятия (Target Architecture). Для этого, задавая наводящие вопросы, пытаемся определить видение руководства, цели бизнеса, ожидания и чаяния. Видение будущего ИТ, его роли, вовлеченность в бизнес и т п. Важный момент данного этапа общения – Не прерывайте их!!! Дайте им высказаться, помечтать. Даже если их фантазии будут время от времени противоречить друг другу, и здравому смыслу. Ваша задача – собрать как можно больше информации. Руководство организации является заказчиком. А как говорится: «… кто музыку заказывает, тот ее и танцует…». Запомните, а затем запишите и проанализируйте всю информацию.
По окончанию первых двух шагов, у нас будет воздушный замок высокоуровневой «Архитектуры Бизнеса» для «Текущей» и «Целевой» Архитектуры Предприятия конкретной организации:
Теперь повторяем те же шаги, но общаясь с руководством среднего звена, экспертами и ИТ компании. На данном этапе можно и нужно углубиться в детали, активно задавать вопросы, понять проблемы, рекомендации и опыт сотрудников. Как правило, можно подчерпнуть ценную информацию, понять ограничения и причины проблем, совместно набросать планы решения проблем. В результате получаем практически полную картинку:
Текущая Архитектура
•Архитектура Бизнеса
•Архитектура сегментов
•Информационные Системы
•Техническая Архитектура
План Перехода
•Наброски и идеи
Целевая Архитектура
•Архитектура Бизнеса
•Архитектура сегментов
•Информационные Системы
•Техническая Архитектура
Процесс итерации можно повторять бесконечное число раз пока не добьетесь 100% полноты данных или забудете зачем вам это нужно. Полнота картины и количество циклов зависит от навыков и уровня экспертизы консультантов с одной стороны, и общение с правильными сотрудниками, с другой стороны. В конечном итоге мы формируем необходимый нам план перехода.

В настоящее время во многих компаниях, особенно крупных, внедрены формализованные процессы стратегического менеджмента. Согласно классике стратегического управления, стратегии делятся на 3 уровня:
•корпоративная стратегия (на уровне корпорации, холдинга),
•бизнес-стратегия (на уровне отдельной бизнес-единицы)
•функциональные стратегии (на уровне отдельных функциональных направлений в бизнес-единице).

Диаграмма: Модель дерева проблем – решений» – Проблемы
В рамках этой классификации ИТ-стратегия является одной из функциональных стратегий, наряду, допустим, с финансовой стратегией или маркетинговой стратегией.
Как и любая другая стратегия, ИТ-стратегия по сути представляет из себя совокупность некоторого целевого видения будущей архитектуры ИТ и укрупненного описания направления движения к этой целевой архитектуре.
Как и любая другая функциональная стратегия, ИТ-стратегия направлена на достижение целей, обозначенных в бизнес-стратегии организации. Для удобства и наглядности соответствия планов развития ИТ планам развития бизнеса в первой части ИТ-стратегии формулируются цели для ИТ в привязке к целям, сформулированным в бизнес-стратегии.
С точки зрения объема и наполнения документа «ИТ-стратегия», то здесь все зависит от размеров организации и личных предпочтений ИТ-директора. Некоторые руководители предпочитают описать стратегию в виде общих лозунгов на несколько печатных страниц, другие считают, что необходима более глубокая проработка. Однако, практически все они сходятся во мнении, что сам по себе такой документ должен быть на любом более-менее крупном предприятии. Более того, это должен быть «живой» документ, который должен корректироваться при изменении внешней и внутренней среды организации, бизнес-целей для того, чтобы в каждый момент времени отражать актуальный вектор развития ИТ.
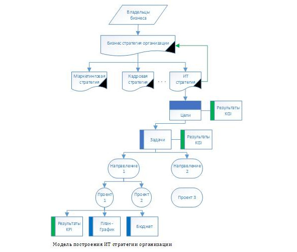
Можно предложить следующие информационные разделы для ИТ-стратегии:
•Цели для ИТ в привязке к бизнес-целям организации.
•Направления развития ИТ для достижения обозначенных целей.
•Проекты, которые должны быть реализованы в рамках каждого направления.
•Каждый реализуемый проект, в свою очередь, характеризуется определенным набором целей.
•Основные этапы по каждому проекту (краткое описание результатов, сроки, стоимость).
•Набор KPI для мониторинга развития ИТ и достижения соответствующих целей.
•Бюджеты ИТ-проектов, направлений и общий бюджет ИТ.
Не смотря на очевидную пользу стратегии в области ИТ, на многих даже достаточно крупных предприятиях стратегический процесс в области ИТ отсутствует. В этом случае может быть целесообразно привлечение Консультанта для помощи в составлении ИТ-стратегии и внедрении процесса ее актуализации.
Построении ИТ Архитектуры и ИТ Стратегии в организации можно графически представить в виде диаграммы.

Диаграмма: Модель дерева «проблем – решений» – Решение
Для понимания проблем бизнеса и перевод их на язык ИТ можно воспользоваться методикой «дерево проблем – решений». Как видно из диаграммы, бизнес формулирует свои проблемы на языке бизнеса. Задача ИТ директора перевести язык бизнеса на технический язык, для дальнейшего формирования ИТ проектов и постановки задач сотрудникам ИТ департамента. Для того, чтобы бизнес и ИТ понимали, что необходимо требовать друг от друга, необходимо определить критерии достижения целей и задач, а также метрики их измерения.
При формировании ИТ Стратегии и определение роли ИТ в структуре организации необходимо ответить на ряд ключевых вопросов:
Для чего необходим департамент ИТ (миссия департамента). Миссия ИТ должна отвечать следующим параметрам:
•Соответствие миссии организации
•Соответствовать внутренним и внешним бизнес требованием организации
•Будет ли актуальна в долгосрочной перспективе
•Стратегия централизации информационных систем (одна для всех задач, различные для разных задач)
•Стратегия централизации данных (функциональный, процессный или приложения)
•Стратегия централизации технологической архитектуры (платформа, резервирование и т п)
Что хотим достигнуть (цели). Основные требования к целям компании:
•Отражать специфику работы ИТ департамента
•Реалистичными
•Измеряемы
Какие пути выбрать для достижения цели (стратегия). Под стратегией можно предполагать «выбор путей для создания конкурентного преимущества и достижения определённых показателей организации на рынке». Можно рассматривать два основных направления ИТ стратегии или их комбинацию:
•Наращивание производства или продаж за счет инноваций в области ИТ
•Сокращение издержек за счет оптимизации и реинжиниринга с привлечением ИТ
Каким образом реализовать (проекты). Для эффективной реализации проектов, необходимо, чтобы соблюдались минимальные требования:
•Список проектов (операционный план) должен быть утвержден на уровне совета директоров организации
•Выделен необходимый бюджет, ресурсы и возможности
•Для каждого проекта рассчитаны преимущества (финансовые показатели, ROI, выгоды, риски и т п)
•Проводится мониторинг состояния операционного плана (проектов)
Каким образом измерять (ключевые показатели).
Кто реализует (сотрудники или аутсорсинг)
Более 800 000 книг и аудиокниг! 📚
Получи 2 месяца Литрес Подписки в подарок и наслаждайся неограниченным чтением
ПОЛУЧИТЬ ПОДАРОКДанный текст является ознакомительным фрагментом.